利用AI来搜索优惠代码

这些日,我正寻思着要去哪里玩。

找了一些航空公司,想在官网看看订票,因为官网有很多的订票系统,都有一个框框,是要求输入优惠代码的。

就是这个促销代码。

你可以让AI来帮你搜,例如我上面的是越捷航空。

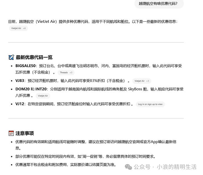
例如这个是腾讯元宝搜的,但是发现很多都是过期代码了。

这是GPT出来的,GPT出来后面还有一个网页链接,你可以点进去查看更多详情。

GPT更胜一筹。

甚至,你也可以查一下酒店的协议价。

虽然没查到,不过也可以利用这个方法,比如说:

IHG最近有啥促销活动;

万豪最近有啥促销活动。

很详细,省的自己去整理了。

顺便,今天朋友问我,如何稳定的使用ChatGPT。

1.IP问题,IP其实最简单,最不讲究,因为IP最容易获得。

2.手机号码,手机号码尽量选择英国,美国等,其实网上也有收验证码的,但是其他人的验证码,你收了,你也担心账户被找回去,不过有一个服务可以实现;

3.付款卡,里面最好绑定一个卡,确实有一些人的GPT账户会被封。你里面绑定过一个卡之后,然后完成过GPT Plus会员一次,后续即使你不续费了,问题也不大,很稳定。

自己没有美国手机号码,没有美国付款卡。

可以扫码上方,里面就可以帮你完成解决方案。

IP的问题自己搞掂,IP不是大难题。

进去后,选择自己要订阅的产品就可以。

大约的成本就是10美元买一个付款卡。

下面还有海外手机号可以使用,次数有限,没准备好的情况下,别去乱点。

下面的海外家庭网络,不具备proxy的相关知识,我觉得没啥用。我用过一次,很慢很卡。

如果对旅行感兴趣,也可以看看下方的数字游民保险,也适用于普通旅行。

发表回复

您的邮箱地址不会被公开。 必填项已用 * 标注