扒一扒这家券商的免费量化交易功能

刚好昨天写到一家券商推出了免费给散户的量化功能,今天想扒一扒,慢慢捋一捋。

狂泻!有考虑过量化交易回本吗?

先说开户条件:

1.你默认手工交易开户,那不影响,无所谓,人人都可以开,最好么入金1万人民币+。

2.券商也是同一家,如上。但是量化交易的佣金会上调到3.5%%(万3.5),但是手工交易部分,依然是上面的万1.15。如何区分这两部分钱呢?因为量化交易的话,会要求你授权一部分资金到一个池子里,所以不影响。

所以,量化交易的佣金上升到万3.5是坏消息,好消息是0.5元起收。

3.重要的量化功能的条件:必须日均50万人民币资产才能开,也不是所有人都有资格开。

而且还得用户风险等级为积极型至少。

4.再来一个好消息,好消息是,大客户高净值,有超高收益率的基金产品,这个应该是贴息的新手福利。

毕竟要知道现在货币基金大部分都是低于2%的。

说完开户说量化

先贴一张图,上图。

看了一圈你也许看不出啥猫腻?

但是你仔细看看,是不是在告诉你,量化交易有一些优势?

量化交易是不是胜率更高一些?

量化交易,这个功能,你只需要在App里面设置好,无需自己主动设定相关的策略,只需要授权,就能自动量化。

这相当于是自动挂机,自动交易,但是你要说100%盈利?那不可能,但是长期来看,按照历史数据,量化确实是有优势的,不信你问问AI呗。

都知道A股不能日内交易,但是如果你昨天买入了股票,今天持有,你可以今天卖出昨天的部分,这样也算是变相的一次做T策略。

对了,要注意目前的量化功能仅支持沪深A股,不支持“ETF,可转债,港股通”。

黄金守则:

1.长期,我昨天还举了一个例子,就拿赌场和赌客来说,赌客有可能在短期盈利,但是赌场的话,长期来看,赌场绝对是有概率优势和数学优势的。

要不然,赌王何鸿燊不会以前说过一句经典名言,如是说:不怕你输,不怕你赢,就怕你不来!

因为你不来了,他的优势就没了,你只玩一局两局就走人,赌场未必能赚到你钱。

所以,量化这个功能,也是如此,你得长期,持久战,别今天一看,自动交易还亏, 就心里着急,你得半年,1年去看。

其实很多人,都是自己给自己吓怕的,机器人比人类更冷静,没有交易情绪,不会被情绪所控制,他一切按照数学的“大数规律”来执行程序。

2.分散持仓,上面写了,别单个股票,占比资产能到达20%以上,要小于20%至少。所以分散策略反而好,因为万一某一个个股突发某一个利好或者利空消息,走单边呢?所以分散策略最佳。

3.预留10%的资金授权,这部分资金相当于是备用子弹。

功能权限开通很简单,可以在线开通,只需要符合资格。

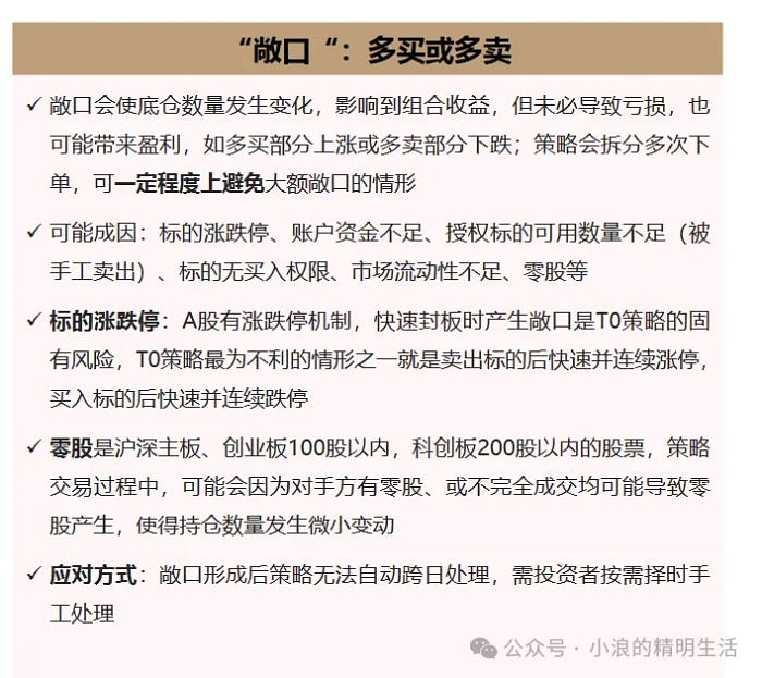
量化交易的风险提示:

量化交易并不能保证你一定100%盈利,但是按照过往数据,以及历史交易走势,机器自动学习之后的策略,自动化交易,让你减少自己人类的交易情绪波动,提高一定的胜率。

比如类似的风险如:买多了,或者卖多了

买多了之后,跌停了。

卖多了之后,涨停了。

所以会有一个敞口风险。

发表回复

您的邮箱地址不会被公开。 必填项已用 * 标注