旅行先考虑当地风险和骗局

当你看到此文的时候,我还在马来西亚旅行途中。

本次旅行,也是我第二次前往东南亚,很多年前我去过一次泰国旅行。

因为有一些朋友去过东南亚告诉我,东南亚比较乱一些,所以一直比较警惕。

这次要出门旅行,分享一些经验。

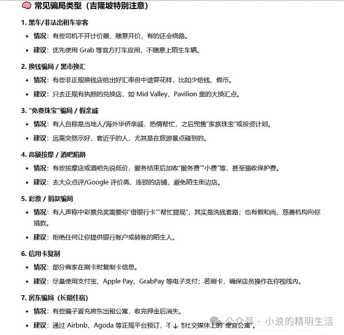
首先,很多人做攻略的时候,只考虑去哪里哪里玩,而不注意一些骗局,其实哪怕巴黎这种地方,骗局也是多多的,网上有很多的视频还总结了,类似的标题一般是“巴黎的十大骗局”等等。

我这次,用AI来了解一下骗局套路。

例如很常见的骗局就是泰国和印度的一种叫“XX景点今天关门了”的骗局,例如泰国大皇宫关门骗局,印度也有类似的,套路都差不多的,好像巴黎也有类似的,这些骗子也真的是会互相学习。

了解骗局的更多方法,还可以从抖音,快手等一些短视频博主去获得,有的是自己亲身经历诉说,也有从朋友遇到的经历来诉说。

例如我也看了短视频,说是机场有骗局,问你求助一两百块钱的骗局。

还有路上偶遇某国人(非中国),跟你聊天搭讪,说要看一下马币长啥样。。。居然还有这么奇葩的骗局。你咋不去银行看马币长啥样呢?

比较恐怖的骗局是一种叫迷魂骗局,AI这边也提示了,说是乘坐出租车,然后车内有气味,然后这个司机却戴着口罩,而你没有,你会迷迷糊糊,昏昏欲睡,车门也不锁死,然后后面会跟一辆摩托车,等汽车停在马路边或者红绿灯的时候,这个摩托车会上来打开车门,抢劫你。

然后司机还会假惺惺的给你报警处理,其实都是配合演戏。

另外,要小心的是信用卡盗刷,东南亚信用卡盗刷那是全球的重灾区,很多欧美卡,日本的卡,都会不翼而飞跑到这里来盗刷。

我这次特别预防了盗刷,我带了3种卡。

分别是2张master卡(因为新加坡地铁乘坐的时候可以用),主要还带了一个人一起前往,对方没卡。

这2张master卡,刚好都有返现。

另外一张是银联信用卡,银联信用卡,这个有密码,一般很难被盗刷,但是要是你密码泄露的话,那被盗刷,也是客户责任了。

不过万事达,visa这些卡,原本是没密码的,即使你在国内的卡设置了密码,在海外使用也无需密码就可以支付成功,所以很容易被盗刷。

但是发生盗刷之后,你找银行,银行肯定会跟你推脱责任,甚至摆摆手说很难。

我的方法是:

1.临时降低额度,农业银行,我打电话去降低额度了,降低到了1500人民币等额,足够用了,不够的话,我可以再还款进去,然后再刷着用。

临时降低额度,别人是临时额度提高,我是反着来。

2.中信的M卡,我是很久以前自己在动卡空间App上就降额了,不过降额后有点后悔,因为现在当时是永久降额,无法恢复了,不过其他的卡片不影响。

3.再带了一张银联借记卡,我们当地的某农商银行的,这个农商银行的卡,里面略微有点理财,余额活期一般就放个几百块。这个卡的优点就是可以全球ATM免手续费取现,真要取现的时候,我就理财赎回一部分,再取现。我一天也取不了多少钱,讲实话。而且这个卡是芯片卡,理论来说,至少一天能取1000美元(当地大部分ATM限制),银联限制的话一天能取走1万人民币等额。

我用那么多年,还从未发生过真正意义上的盗刷。

只有2次让我差点误以为被盗刷了。

1.谷歌云绑定了卡,不知道为啥直接扣了我100港币,我明明是关闭了实例instance了。

2.美国的富国借记卡,因为临时要回国,邮寄到朋友家,朋友放抽屉,某一天缴纳会员费,居然用我的卡,还支付成功了。名字也不对啊,居然也成功了,可能真的是验证账单地址和IP通过了。

除此以外,没发生过盗刷,也希望这辈子别发生。

就算发生,也尽量控制在1000人民币以内,这样就不用太放心上。

这次美卡不带了,虽然美卡可以有1.5%的返现,加上被盗刷还能很容易拿回损失,我也怕折腾。

最主要是在刷的过程中,有可能出现手机验证码,万一手机丢了,这个美卡绑定的SIM卡丢了,这才是麻烦事儿。

美卡我绑定了ApplePay,真要用也可以刷,而且绑定了Alipay也可以刷。

美卡丢了不要紧,美国银行绑定的SIM手机卡,这个要是丢了,那麻烦真的大。

美卡其实有一个隐形好处,就是在什么酒吧,KTV这种场所,东南亚黑店又多,被胁迫刷卡付高额费用的时候,还真的是可以争议回来。

发表回复

您的邮箱地址不会被公开。 必填项已用 * 标注