购入移动硬盘,中招被坑

在京东买入了一个移动硬盘,我一年后才发现有问题。

当然,事先说明,本次购入是在京东平台的第三方商家买入的,倒不能说京东自营的有问题。

我查看了历史记录,一共购入过2次。

第一次是在2016年,挺好,一直很信任京东和东芝这两个品牌。

后面也不知道啥情况,也许是看到网上说移动存储大降价,也许是app推送,我直接就入手了,入手后也不是立即使用的,而是刚好最近这些日子,要转移一些数据存放。

我发现的问题是:

1.无法写入更多的数据,写倒400多G,就废了,无法写入更多了;

2.exFat格式的硬盘,无法格式化成NTFS.

3.有写保护措施

后面的问题更严重,我还原本以为我是在京东自营买的,不至于吧。

而且拿到手后,其实一切都很逼真,当时估计也没仔细查看。

最可恶的是,店铺点进去没了。

客服更不用说了,没戏的。

我后面联系了京东的客服,京东的客服转接发起售后。

这个售后单,居然在PC端是无法看到的,必须要在移动端App查看,我一查看发现,这个订单后续是要退货处理。

原本吧,如果你要说山寨我也认了,例如东芝,你写个東芝,或者TOSHIBA,你写个TOSH1BA。真要看错了,我在法律上是不能以假货名义去告这家店铺的。

关键是现在这家店铺有点明目张胆的。

我是没有拆开来看内部的结构,也许是老的硬盘,480G那种,也没准还真的是东芝的老硬盘,然后换了一个壳。

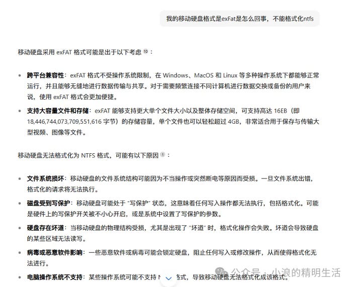
反正,exfat是逃不掉的。

我后面问了一下AI,至于为何使用EXFAT格式,都是有原因的。

以后拿到硬盘第一件事,就是格式化。

而且这个还搞了写保护。

你都格式化不了。

从损失上来说,我的损失是大量的时间成本损失,折腾了那么久,还以为是硬盘有问题。

而且我当时自己也有点没有想太多,190元买2TB移动硬盘,我现在去看了一下,至少也还是要400元。

2016年的2T硬盘是548元,2025年,差不多10年,现在价格依然400多,真的是保值。

按照摩尔定律,应该起码降价1半。

发表回复

您的邮箱地址不会被公开。 必填项已用 * 标注