选购儿童自行车的一些感悟和tips

现在买点性价比高一些的东西还真的难。

首先,我原本今年的时候,在我们当地的一家银行做了1年定存5万元,获得了一辆儿童自行车,当时啥也没看。

没想到这自行车,质量很差。

但是至少也能骑。

我后面在网上看了一下,大约销售价格也就180左右。

本来还以为也就将就一下,没想到三天两头出问题,还能掉链子。

所以,琢磨着买一辆新的吧,这辆直接卖给收废品的算了。

自行车这种涉及到安全的东西,最好别磨蹭,该扔则扔。

我选购商品也会看各种博主的测评以及七七八八的业内人的评价。

总体而言,说几个现实。

第一,国内一些老品牌,哪些牌子我就不提名了,这些牌子现在已经开始把商标权下放授权给小作坊了,尽量避坑;

第二,我对比的是京东京造和迪卡侬。

还特地问了2个朋友,都是有平时骑车的,都说捷安特不错,但是捷安特比较高端了,小孩子也用不到那么多的东西。

后续看了一下京东京造和迪卡侬对比。

京东京造的价格要比迪卡侬便宜一些,我只能说便宜一些。

据说京东京造的自行车是福仕达代工的,但是我也看到并不是所有的自行车都是福仕达代工的。

这个问题,你可以看里面商品的产地,有的是天津,有的是浙江,估计是分批次的,总结就是,“并非所有的京东京造的自行车都是福仕达代工的”。

毕竟小孩子的自行车周期也就2–3年。

这里特地说明一下,平时小孩子的衣服可以买大不买小,但是自行车这种东西尽量还是买小别买大。

要是脚都不能着地,非常危险。

我买了两辆不同尺寸的迪卡侬自行车。

一辆是20寸,一辆是24寸。

20寸的,其实没必要带什么变速器了。

而且小孩子20寸的自行车,你也不会去爬坡,一般都是公园骑行。

这种变速器的自行车而且后期需要维护。

这个问题我还特地问了AI。

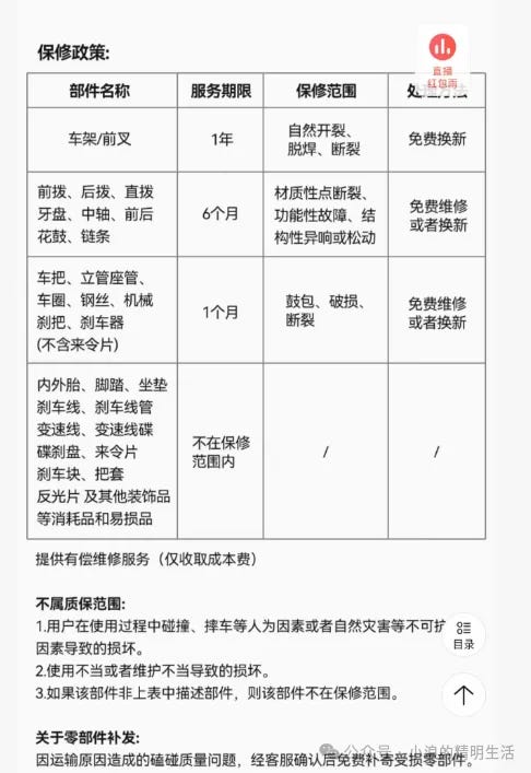
这里还有一个对比,那就是如上图,这个是京东京造自行车的质保期限。

质量好不好,其实看质保年限就大概能分清一二。

我曾经为了买一把电脑椅,也对比过很多,那些高端的椅子,几千上万快的,几乎都是10年质保。

而号称国内最强等等的电脑人体工程学椅子,大部分都是1年质保!

这个是迪卡侬的质保。

注意最底部,车架和硬叉是终身质保。

能在这个价格,做到终身质保的应该不多吧。

而且,迪卡侬的儿童自行车,可以官方回购计划。

毕竟儿童自行车,用个2–3年就可能要换车了,这时候官方回购计划,我觉得再怎么样,也应该比卖废品值点钱吧。

所以最后还是选择迪卡侬。

而且,再说自行车收到货后,需要安装的问题,我对安装东西真的有点不太擅长,嫌麻烦。

迪卡侬的安装非常简单,到手后,只需要安装一下脚踏即可。

然后再调整一下车把,只是调整。

而京东京造的24寸自行车,则需要你安装前轮,还有脚撑,对于懂安装的朋友是没问题,关键我连螺丝刀工具都得花时间找找。

还有就是迪卡侬的变速器,目前新批次已经从禧玛诺变速器改换成BTWIN了,BTWIN是它旗下的自有品牌,这样应该对厂家来说,成本更低了。

https://union-click.jd.com/jdc?e=618%7Cpc%7C&p=JF8BAc4JK1olXwQGV15YDEgfAF8IGloUVQALU1tfDk4nRzBQRQQlBENHFRxWFlVMWzBeTA9KQl1XSwwDVFVPRjtUBAJQAVsMFgQZBANUYxJ3egJCJ0J9IlxeSRJlWAhsYlJBK2gAAgcjXABPVytyeSlhHGdHIgJKSEdjeh9tbChcHHBrPDcqQTBXexpvbTlMKQR0NlYtahF3RwxDYzt3FHpJIwZUay9ke21_U1JFP1xXFSg0UitsYAxWb1lhPnFLMx4pYRlPazBsaD5nH2Z2VFYebBFjYRt7bB5iAm5iIC0iTzNnF219D1lgbQMLKlw5TiJiYRsLUDJUPkdcKzwpdQ0bD18JK1gUXAUBUV5ZCE8nM28PKw17XQcDVVxaDk0eBwFdQQRXBDYDZF5bD0gSAGgNGlIQXA4yU15UOBJHUTVKSGslbQUyU15UHE1lQj0cHSklbQYBZF1tCEoXAmYJGl4XWwAeVFlYCkISH28OHFgQXgEHVVpfAE0nAW4JH1IlbdiP5DcqeE1iCzN2bTJVI3BGIRiDhfsGfxgMHFIVTDZKFz4gdypOVBVMZC0XXkdbJgU6bDIeVxlmGQ1MI1JJDAoZcilldy5pXi1JbQMyVFxdAXs

24寸自行车链接如上。

至于有的一些朋友可能会选择山地车,山地车骑车更费劲一些,如果没有什么山地越野需求,真可以放弃考虑。

https://union-click.jd.com/jdc?e=618%7Cpc%7C&p=JF8BAc4JK1olXwQGV15YDEgfAF8IGloUXQEGU1dbC0knRzBQRQQlBENHFRxWFlVMWzBeTA9KQl1XSwwDVFVPRjtUBAJQAVsMFgQZBDN2fgpeeil0WE9rDx9ebSx8ShVraRgRX2gAUV8CTDNTXCoNXTtnAX1-ETxKSEdjeh9tbCh2A3F7PA0pQR5SexpsfjlPLQRiHFYkahF_RwxDYwh3XFRJIjxUWC9ke21-aVNsP19LFz1fYzlsYAxWbyJHP3JbAQIpYSNPazBsaD5nGGZnI1deai9jYRt7bB5iAm5iIC0uSTNnF219D1lgbV59PD8nDjBBYBdMcyIWLm4FTjkbVDsbD18JK1gUXAUBUV5ZCE8nM28PKw17XQcDVVxaDk0eBwFdQQRXBDYDZF5bD0gSAGkPH1oUWAIyU15UOBJHUTVKSGslbQUyU15UHE1lQj0cHSklbQYBZF1tCEoXAmYJGl4RXg4eVFtcDk4fH28OHFgQXgAFUV5UDkInAW4JH1IlbdiP5CNdCBhIdG51XSNoBXtYEl-DhfsGfwsMG1oQTDZ6NSM4XiplYmpBcgBUXmNlPxcnazlUB21mGV4UAkJ6EAEYDQ13cTNzZx53bQMyVFxdAXs

20寸自行车链接如上。

20寸不带变速器,其实更好,因为维护少。

24寸,貌似找不到“无变速器”版本,也只能买带变速器的了。

变速器的成本一般单体在100多左右。

对了,我目前自用的电脑椅是这款。

【京东】国誉(KOKUYO)Airfort 2.0人体工学椅办公椅电脑椅 灰框灰垫+抛光铝合金脚+头枕

— — — — — — — —

到手价:¥4704.00

— — — — — — — —

抢购链接:

https://union-click.jd.com/jdc?e=618%7Cpc%7C&p=JF8BATIJK1olXwUHUFhYAEMTC18IGloVWQAAUl9VCU8nRzBQRQQlBENHFRxWFlVPRjtUBABAQlRcCEBdCUoXB2kKHVodXAIdDRsBVXtwCmleRgtTO2NdHBkHWB0QRDNsbAdDUQoyVW5eCUoUAGoIH1sRbTYCU24LZksWAm4NG1odWQVsFgcKTA1HXDk4GmsVWwEBUV1bD00WBGkJK1wVVDZbBAwHShgnM18LK1wVVBIEJh8PHE1lM18IK1glXQcCVVpYDUseC2wUG1sUVAYFSF5bD0gSAGkPHFIRVQIyVl9cDEInM7GGjz4WVVpiUQcUaQBsBjxDTgLL05ITKDpZCEoSEl98Hit8C0d-DAVdWENiSjdzHy9AFgNiETUzCipnQ2tvfwxtBlMEXRkqTCJfM2o4E1IQWzY

一直很不错,别看价格好几千,但是超值。

每天工作都有快乐的感觉。

发表回复

您的邮箱地址不会被公开。 必填项已用 * 标注